Instance Verification Kit (IVK)
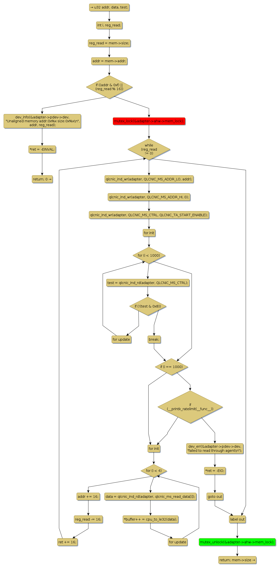
mutex lock @ [14561+36+/linux-3.19-rc1/drivers/net/ethernet/qlogic/qlcnic/qlcnic_minidump.c]
Instance Signature: mem_lock
|
The Matching Pair Graph:
|
|
Function Name
|
Control Flow Graph (CFG)
|
Events Flow Graph (EFG)
|
Source Correspondence
|
|
qlcnic_read_memory_test_agent
|
|
|
[14117+29+/linux-3.19-rc1/drivers/net/ethernet/qlogic/qlcnic/qlcnic_minidump.c]
|